近日,生命科学学院栾维江教授团队和中国科学院遗传与发育生物学研究所李家洋院士团队开展合作研究,发现水稻FT-like家族成员OsFTL12在水稻抽穗开花及株型建成中的重要作用,为水稻的分子设计育种及品种改良提供了基因储备和材料基础。1月31日,Plant Biotechnology Journal以Article形式在线发表了这一研究成果。

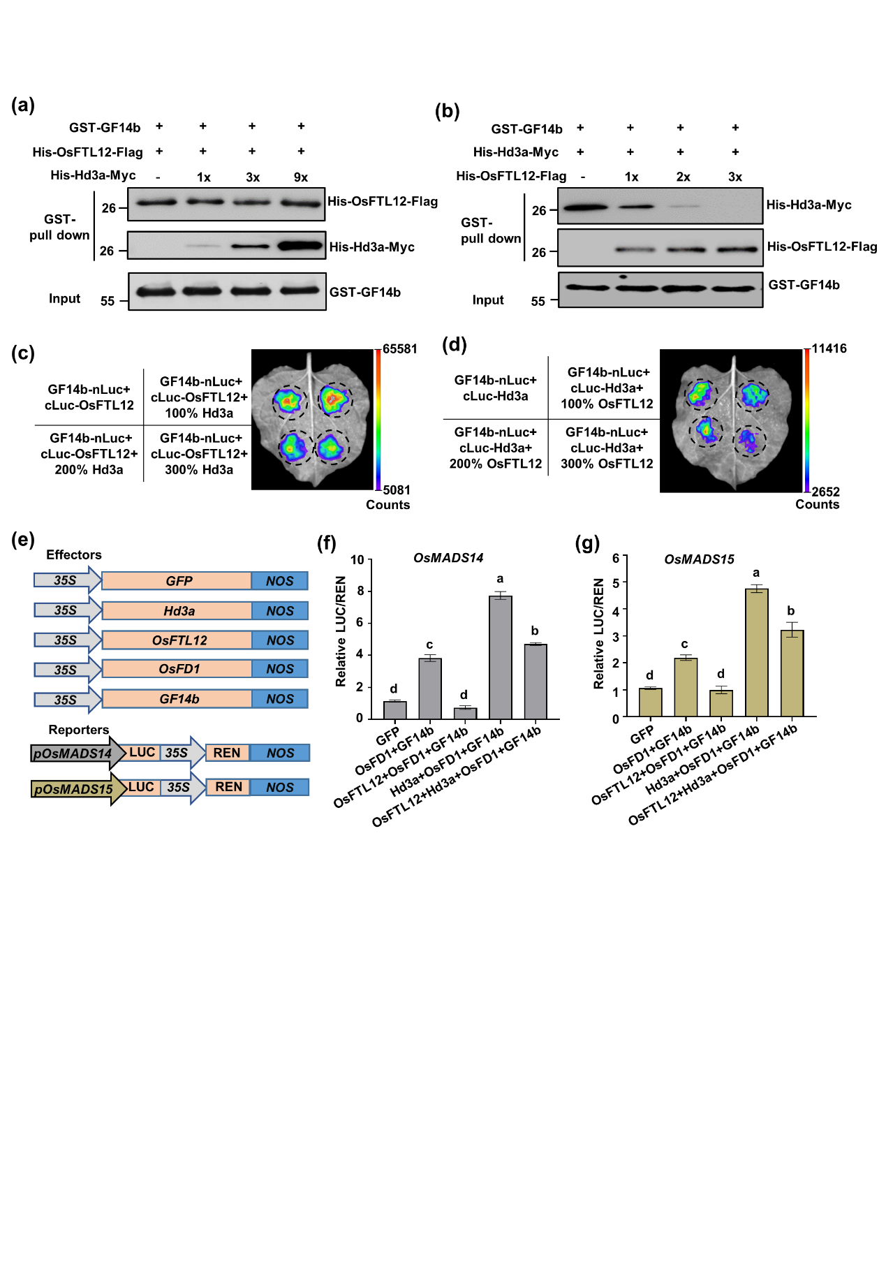
水稻完成生命周期要经历营养生长期和生殖生长期两个阶段,从营养生长向生殖生长的转变能够决定水稻的抽穗开花期,这一生理过程主要受类成花素家族(FT-like)成员控制。研究团队前期研究发现OsFTL12可能参与水稻开花调控。本研究中,研究团队通过创建OsFTL12过量表达及基因编辑敲除遗传材料,发现OsFTL12过表达后抑制水稻开花延长水稻抽穗期,说明OsFTL12在水稻抽穗开花期调控上与成花素Hd3a及RFT1具有相反的作用,且OsFTL12过表达同时影响水稻的株高与穗型(图1)。进一步研究表明OsFTL12可以与成花素Hd3a竞争结合受体GF14b,并与OsFD1转录因子互作形成成花素抑制复合体(Florigen repression complex, FRC),结合开花特征基因OsMADS14/OsMADS15基因的启动子,抑制其转录活性,从而抑制水稻的抽穗开花(图2)。

图1:过量表达OsFTL12延长水稻抽穗期并影响水稻株高及穗型

图2:OsFTL12与Hd3a竞争结合GF14b形成FRC并抑制开花特征基因的启动子
0033990威尼斯已毕业的硕士研究生郑瑞(目前南开大学博士在读)和中国科学院遗传与发育生物学研究所孟祥兵高级工程师及胡庆亮博士后为论文的共同第一作者,0033990威尼斯栾维江教授和中国科学院遗传与发育生物学研究所余泓研究员为本文的共同通讯作者,中国科学院遗传与发育生物学研究所李云海研究员和武汉大学张羽博士也参与了该研究。论文得到国家自然科学基金(No. 31770343)和天津市水稻产业技术体系创新团队项目(No. ITTRRS2021100004)的资助。
论文链接:https://onlinelibrary.wiley.com/doi/abs/10.1111/pbi.14020